ModelMeaslesMixing creates a measles epidemiological model with mixing
between different population groups. The model includes vaccination,
quarantine, isolation, and contact tracing mechanisms.
Usage
ModelMeaslesMixing(
n,
prevalence,
contact_matrix,
vax_reduction_recovery_rate = 0.5,
transmission_rate = 0.9,
contact_rate = 15/transmission_rate/prodromal_period,
prop_vaccinated,
vax_efficacy = 0.99,
quarantine_period = 21,
quarantine_willingness = 1,
isolation_willingness = 1,
isolation_period = 4,
incubation_period = 12,
prodromal_period = 4,
rash_period = 3,
hospitalization_rate = 0.2,
hospitalization_period = 7,
days_undetected = 2,
contact_tracing_success_rate = 1,
contact_tracing_days_prior = 4
)Arguments
- n
Number of individuals in the population.
- prevalence
Double. Initial proportion of individuals with the virus.
- contact_matrix
A row-stochastic matrix of mixing proportions between population groups.
- vax_reduction_recovery_rate
Double. Vaccine reduction in recovery rate (default: 0.5).
- transmission_rate
Numeric scalar between 0 and 1. Probability of transmission (default: 0.9).
- contact_rate
Numeric scalar. Average number of contacts per step.
- prop_vaccinated
Double. Proportion of population that is vaccinated.
- vax_efficacy
Double. Vaccine efficacy rate (default: 0.99).
- quarantine_period
Integer. Number of days for quarantine (default: 21).
- quarantine_willingness
Double. Proportion of agents willing to quarantine (default: 1).
- isolation_willingness
Double. Proportion of agents willing to isolate (default: 1).
- isolation_period
Integer. Number of days for isolation (default: 4).
- incubation_period
Double. Duration of incubation period (default: 12).
- prodromal_period
Double. Duration of prodromal period (default: 4).
- rash_period
Double. Duration of rash period (default: 3).
- hospitalization_rate
Double. Rate of hospitalization (default: 0.2).
- hospitalization_period
Double. Period of hospitalization (default: 7).
- days_undetected
Double. Number of days an infection goes undetected (default: 2).
- contact_tracing_success_rate
Double. Probability of successful contact tracing (default: 1.0).
- contact_tracing_days_prior
Integer. Number of days prior to the onset of the infection for which contact tracing is effective (default: 4).
Value
The
ModelMeaslesMixingfunction returns a model of classes epiworldR::epiworld_model and epiworld_measlesmixing.
Details
The contact_matrix is a matrix of contact rates between entities. The
matrix should be of size n x n, where n is the number of entities.
This is a row-stochastic matrix, i.e., the sum of each row should be 1.
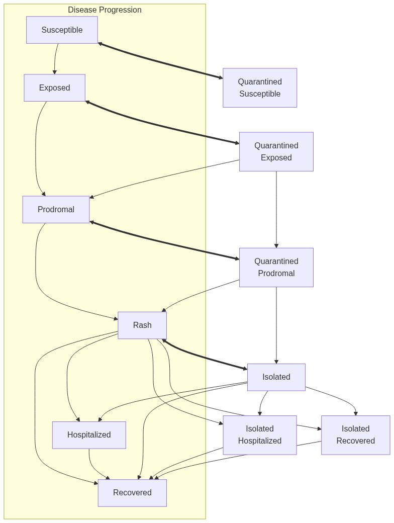
The model includes three distinct phases of measles infection: incubation, prodromal, and rash periods. Vaccination provides protection against infection and may reduce recovery time.
The epiworldR::initial_states function allows the user to set the initial state of the model. In particular, the user can specify how many of the non-infected agents have been removed at the beginning of the simulation.
The default value for the contact rate is an approximation to the disease's basic reproduction number (R0), but it is not 100% accurate. A more accurate way to se the contact rate is available, and will be distributed in the future.
See also
epiworld-methods
Other Models:
ModelMeaslesMixingRiskQuarantine(),
ModelMeaslesSchool()
Other measles models:
ModelMeaslesMixingRiskQuarantine(),
ModelMeaslesSchool()
Examples
# Start off creating three entities.
# Individuals will be distributed randomly between the three.
e1 <- entity("Population 1", 3e3, as_proportion = FALSE)
e2 <- entity("Population 2", 3e3, as_proportion = FALSE)
e3 <- entity("Population 3", 3e3, as_proportion = FALSE)
# Row-stochastic matrix (rowsums 1)
cmatrix <- c(
c(0.9, 0.05, 0.05),
c(0.1, 0.8, 0.1),
c(0.1, 0.2, 0.7)
) |> matrix(byrow = TRUE, nrow = 3)
N <- 9e3
measles_model <- ModelMeaslesMixing(
n = N,
prevalence = 1 / N,
contact_rate = 15,
transmission_rate = 0.9,
vax_efficacy = 0.97,
vax_reduction_recovery_rate = 0.8,
incubation_period = 10,
prodromal_period = 3,
rash_period = 7,
contact_matrix = cmatrix,
hospitalization_rate = 0.1,
hospitalization_period = 10,
days_undetected = 2,
quarantine_period = 14,
quarantine_willingness = 0.9,
isolation_willingness = 0.8,
isolation_period = 10,
prop_vaccinated = 0.95,
contact_tracing_success_rate = 0.8,
contact_tracing_days_prior = 4
)
# Adding the entities to the model
measles_model |>
add_entity(e1) |>
add_entity(e2) |>
add_entity(e3)
set.seed(331)
run(measles_model, ndays = 100)
#> _________________________________________________________________________
#> Running the model...
#> ||||||||||||||||||||||||||||||||||||||||||||||||||||||||||||||||||||||||| done.
summary(measles_model)
#> ________________________________________________________________________________
#> ________________________________________________________________________________
#> SIMULATION STUDY
#>
#> Name of the model : Measles with Mixing and Quarantine
#> Population size : 9000
#> Agents' data : (none)
#> Number of entities : 3
#> Days (duration) : 100 (of 100)
#> Number of viruses : 1
#> Last run elapsed t : 135.00ms
#> Last run speed : 6.63 million agents x day / second
#> Rewiring : off
#>
#> Global events:
#> - Update infected individuals (runs daily)
#>
#> Virus(es):
#> - Measles
#>
#> Tool(s):
#> - Vaccine
#>
#> Model parameters:
#> - (IGNORED) Vax improved recovery : 0.8000
#> - Contact rate : 15.0000
#> - Contact tracing days prior : 4.0000
#> - Contact tracing success rate : 0.8000
#> - Days undetected : 2.0000
#> - Hospitalization period : 10.0000
#> - Hospitalization rate : 0.1000
#> - Incubation period : 10.0000
#> - Isolation period : 10.0000
#> - Isolation willingness : 0.8000
#> - Prodromal period : 3.0000
#> - Quarantine period : 14.0000
#> - Quarantine willingness : 0.9000
#> - Rash period : 7.0000
#> - Transmission rate : 0.9000
#> - Vaccination rate : 0.9500
#> - Vax efficacy : 0.9700
#>
#> Distribution of the population at time 100:
#> - ( 0) Susceptible : 8999 -> 6919
#> - ( 1) Exposed : 1 -> 299
#> - ( 2) Prodromal : 0 -> 83
#> - ( 3) Rash : 0 -> 35
#> - ( 4) Isolated : 0 -> 0
#> - ( 5) Isolated Recovered : 0 -> 131
#> - ( 6) Detected Hospitalized : 0 -> 25
#> - ( 7) Quarantined Exposed : 0 -> 1
#> - ( 8) Quarantined Susceptible : 0 -> 0
#> - ( 9) Quarantined Prodromal : 0 -> 0
#> - (10) Quarantined Recovered : 0 -> 0
#> - (11) Hospitalized : 0 -> 14
#> - (12) Recovered : 0 -> 1493
#>
#> Transition Probabilities:
#> - Susceptible 1.00 0.00 - - - - - - 0.00 - - - -
#> - Exposed - 0.89 0.10 - - - - 0.01 - 0.00 - - -
#> - Prodromal - - 0.66 0.33 0.00 - - - - 0.00 - - -
#> - Rash - - - 0.07 0.08 0.39 0.06 - - - - 0.05 0.36
#> - Isolated - - - - 0.16 0.75 0.09 - - - - - -
#> - Isolated Recovered - - - - - 0.89 - - - - - - 0.11
#> - Detected Hospitalized - - - - - - 0.91 - - - - - 0.09
#> - Quarantined Exposed - 0.03 0.00 - - - - 0.87 - 0.09 - - -
#> - Quarantined Susceptible 0.07 - - - - - - - 0.93 - - - -
#> - Quarantined Prodromal - - 0.01 - 0.38 - - - - 0.61 - - -
#> - Quarantined Recovered - - - - - - - - - - - - -
#> - Hospitalized - - - - - - - - - - - 0.89 0.11
#> - Recovered - - - - - - - - - - - - 1.00
#>

