Implements a Susceptible-Exposed-Infectious-Hospitalized-Recovered (SEIHR) model for Measles within a school. The model includes isolation of detected cases and optional quarantine of unvaccinated individuals.
Usage
ModelMeaslesSchool(
n,
prevalence = 1,
contact_rate = 15/transmission_rate/prodromal_period,
transmission_rate = 0.9,
vax_efficacy = 0.99,
incubation_period = 12,
prodromal_period = 4,
rash_period = 3,
days_undetected = 2,
hospitalization_rate = 0.2,
hospitalization_period = 7,
prop_vaccinated = 1 - 1/15,
quarantine_period = 21,
quarantine_willingness = 1,
isolation_period = 4,
...
)
ModelMeaslesQuarantine(...)Arguments
- n
Number of agents in the model.
- prevalence
Initial number of agents with the virus.
- contact_rate
Average number of contacts per step. Default is set to match the basic reproductive number (R0) of 15 (see details).
- transmission_rate
Probability of transmission.
- vax_efficacy
Probability of vaccine efficacy.
- incubation_period
Average number of incubation days.
- prodromal_period
Average number of prodromal days.
- rash_period
Average number of rash days.
- days_undetected
Average number of days undetected. Detected cases are moved to isolation and trigger the quarantine process.
- hospitalization_rate
Probability of hospitalization.
- hospitalization_period
Average number of days in hospital.
- prop_vaccinated
Proportion of the population vaccinated.
- quarantine_period
Number of days an agent is in quarantine.
- quarantine_willingness
Probability of accepting quarantine ( see details).
- isolation_period
Number of days an agent is in isolation.
- ...
Further arguments (not used).
Value
The
ModelMeaslesQuarantinefunction returns a model of classes epiworldR::epiworld_model andepiworld_measlesquarantine.
Details
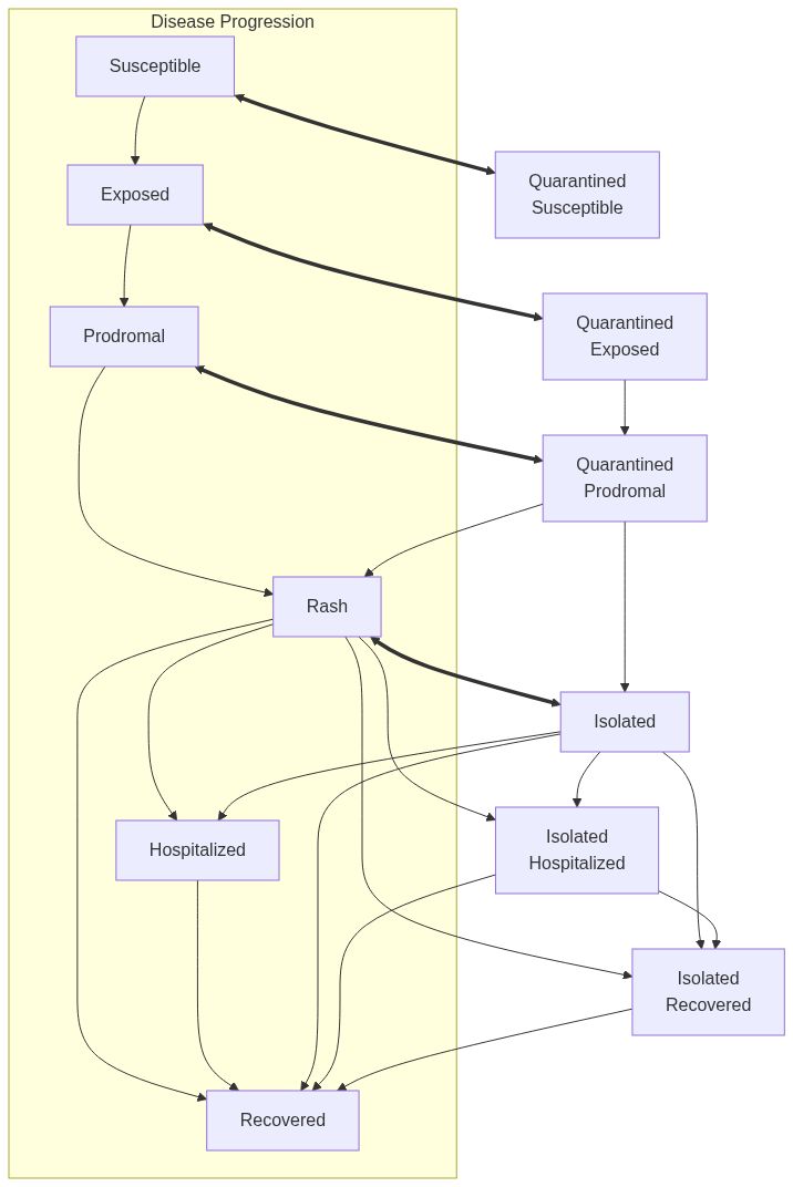
This model can be described as a SEIHR model with isolation and quarantine. The infectious state is divided into prodromal and rash phases. Furthermore, the quarantine state includes exposed, susceptible, prodromal, and recovered states.
The model is a perfect mixing model, meaning that all agents are in contact with each other. The model is designed to simulate the spread of Measles within a school setting, where the population is assumed to be homogeneous.
The quarantine process is triggered any time that an agent with rash is
detected. The agent is then isolated and all agents who are unvaccinated are
quarantined (if willing). Isolated agents then may be moved out of the
isolation in isolation_period days. The quarantine willingness parameter
sets the probability of accepting quarantine. If a quarantined agent develops
rash, they are moved to isolation, which triggers a new quarantine process.
The basic reproductive number in Measles is estimated to be about 15. By default, the contact rate of the model is set so that the R0 matches 15.
When quarantine_period is set to -1, the model assumes
there is no quarantine process. The same happens with isolation_period.
Since the quarantine process is triggered by an isolation, then
isolation_period = -1 automatically sets quarantine_period = -1.
Note
As of version 0.10.0, the parameter vax_improved_recovery has been removed
and is no longer used (it never had a side effect). Future versions may not
accept it.
References
Jones, Trahern W, and Katherine Baranowski. 2019. "Measles and Mumps: Old Diseases, New Outbreaks."
Liu, Fengchen, Wayne T A Enanoria, Jennifer Zipprich, Seth Blumberg, Kathleen Harriman, Sarah F Ackley, William D Wheaton, Justine L Allpress, and Travis C Porco. 2015. "The Role of Vaccination Coverage, Individual Behaviors, and the Public Health Response in the Control of Measles Epidemics: An Agent-Based Simulation for California." BMC Public Health 15 (1): 447. doi:10.1186/s12889-015-1766-6 .
"Measles Disease Plan." 2019. Utah Department of Health and Human Services. https://epi.utah.gov/wp-content/uploads/Measles-disease-plan.pdf.
See also
epiworld-methods
Other Models:
ModelMeaslesMixing(),
ModelMeaslesMixingRiskQuarantine()
Other measles models:
ModelMeaslesMixing(),
ModelMeaslesMixingRiskQuarantine()
Author
This model was built as a response to the US Measles outbreak in 2025. This is a collaboration between the University of Utah (ForeSITE center grant) and the Utah Department of Health and Human Services.
Examples
# An in a school with low vaccination
model_measles <- ModelMeaslesQuarantine(
n = 500,
prevalence = 1,
prop_vaccinated = 0.70
)
#> Warning: ModelMeaslesQuarantine is deprecated. Use ModelMeaslesSchool instead.
# Running and printing
run(model_measles, ndays = 100, seed = 1912)
#> _________________________________________________________________________
#> Running the model...
#> ||||||||||||||||||||||||||||||||||||||||||||||||||||||||||||||||||||||||| done.
model_measles
#> ________________________________________________________________________________
#>
#> It features 500 agents, 1 virus(es), and 1 tool(s).
#> The model has 13 states.
#> The final distribution is: 498 Susceptible, 0 Exposed, 0 Prodromal, 0 Rash, 0 Isolated, 0 Isolated Recovered, 0 Detected Hospitalized, 0 Quarantined Exposed, 0 Quarantined Susceptible, 0 Quarantined Prodromal, 0 Quarantined Recovered, 0 Hospitalized, and 2 Recovered.
plot(model_measles)

