Class ModelMeaslesSchool¶
template <typename TSeq>
ClassList > ModelMeaslesSchool
Template for a Measles model with quarantine. More...
#include <measlesschool.hpp>
Inherits the following classes: Model
Public Attributes¶
| Type | Name |
|---|---|
| std::vector< int > | day_flagged Either detected or started quarantine. |
| std::vector< int > | day_rash_onset Day of rash onset. |
| std::vector< int > | has_pep |
| std::vector< Agent< TSeq > * > | infectious Agents infectious for contact. |
| bool | system_quarantine_triggered = false |
Public Attributes inherited from Model¶
See Model
| Type | Name |
|---|---|
| std::array< epiworld_double, 1024u *2u > | array_double_tmp |
| std::array< Virus< TSeq > *, 1024u *2u > | array_virus_tmp |
Public Static Attributes¶
| Type | Name |
|---|---|
| constexpr epiworld_fast_uint | DETECTED_HOSPITALIZED = 6u |
| constexpr epiworld_fast_uint | EXPOSED = 1u |
| constexpr epiworld_fast_uint | HOSPITALIZED = 11u |
| constexpr epiworld_fast_uint | ISOLATED = 4u |
| constexpr epiworld_fast_uint | ISOLATED_RECOVERED = 5u |
| constexpr epiworld_fast_uint | PRODROMAL = 2u |
| constexpr epiworld_fast_uint | QUARANTINED_EXPOSED = 7u |
| constexpr epiworld_fast_uint | QUARANTINED_PRODROMAL = 9u |
| constexpr epiworld_fast_uint | QUARANTINED_RECOVERED = 10u |
| constexpr epiworld_fast_uint | QUARANTINED_SUSCEPTIBLE = 8u |
| constexpr epiworld_fast_uint | RASH = 3u |
| constexpr epiworld_fast_uint | RECOVERED = 12u |
| constexpr epiworld_fast_uint | SUSCEPTIBLE = 0u |
Public Functions¶
| Type | Name |
|---|---|
| ModelMeaslesSchool () |
|
| ModelMeaslesSchool (epiworld_fast_uint n, epiworld_fast_uint n_exposed, epiworld_double contact_rate, epiworld_double transmission_rate, epiworld_double vax_efficacy, epiworld_double vax_reduction_recovery_rate, epiworld_double incubation_period, epiworld_double prodromal_period, epiworld_double rash_period, epiworld_double days_undetected, epiworld_double hospitalization_rate, epiworld_double hospitalization_period, epiworld_double prop_vaccinated, epiworld_fast_int quarantine_period, epiworld_double quarantine_willingness, epiworld_fast_int isolation_period) |
|
| virtual std::unique_ptr< Model< TSeq > > | clone_ptr () override Advanced usage: Makes a copy of data and returns it as undeleted pointer. |
| virtual void | next () override |
| virtual void | reset () override Reset the model. |
Public Functions inherited from Model¶
See Model
| Type | Name |
|---|---|
| Model () |
|
| Model (const Model< TSeq > & m) |
|
| Model (Model< TSeq > && m) |
|
| void | add_entity (Entity< TSeq > e) |
| void | add_globalevent (std::function< void(Model< TSeq > *)> fun, std::string name="A global action", int date=-99) Set a global action. |
| void | add_globalevent (GlobalEvent< TSeq > & action) |
| epiworld_double | add_param (epiworld_double initial_val, std::string pname, bool overwrite=false) |
| epiworld_fast_int | add_state (std::string lab, UpdateFun< TSeq > fun=nullptr) |
| void | add_tool (Tool< TSeq > & t) |
| void | add_user_data (epiworld_fast_uint j, epiworld_double x) |
| void | add_user_data (std::vector< epiworld_double > x) |
| void | add_virus (Virus< TSeq > & v) |
| void | agents_empty_graph (epiworld_fast_uint n=1000) |
| void | agents_from_adjlist (std::string fn, int size, int skip=0, bool directed=false) |
| void | agents_from_adjlist (AdjList al) |
| void | agents_from_edgelist (const std::vector< int > & source, const std::vector< int > & target, int size, bool directed) |
| Model< TSeq > & | agents_smallworld (epiworld_fast_uint n=1000, epiworld_fast_uint k=5, bool d=false, epiworld_double p=.01) |
| void | clear_state_set () |
| void | draw (DiagramType diagram_type=DiagramType::Mermaid, const std::string & fn_output="", bool self=false) Draws a mermaid diagram of the model. |
| void | events_run () Executes the stored action. |
| Agent< TSeq > & | get_agent (size_t i) |
| std::vector< Agent< TSeq > > & | get_agents () Returns a reference to the vector of agents. |
| double * | get_agents_data () |
| size_t | get_agents_data_ncols () const |
| std::vector< epiworld_fast_uint > | get_agents_states () const Returns a vector with the states of the agents. |
| std::vector< Viruses_const< TSeq > > | get_agents_viruses () const Returns a const vector with the viruses of the agents. |
| std::vector< Viruses< TSeq > > | get_agents_viruses () Returns a vector with the viruses of the agents. |
| DataBase< TSeq > & | get_db () |
| const DataBase< TSeq > & | get_db () const |
| void | get_elapsed (std::string unit="auto", epiworld_double * last_elapsed=nullptr, epiworld_double * total_elapsed=nullptr, std::string * unit_abbr=nullptr, bool print=true) const |
| std::vector< Entity< TSeq > > & | get_entities () |
| Entity< TSeq > & | get_entity (size_t entity_id, int * entity_pos=nullptr) |
| const Entity< TSeq > & | get_entity (size_t entity_id, int * entity_pos=nullptr) const |
| GlobalEvent< TSeq > & | get_globalevent (std::string name) Retrieve a global action by name. |
| GlobalEvent< TSeq > & | get_globalevent (size_t i) Retrieve a global action by index. |
| void | get_hospitalizations (std::vector< int > & date, std::vector< int > & virus_id, std::vector< int > & tool_id, std::vector< int > & count, std::vector< double > & weight) const Get the full time series of hospitalization data. |
| size_t | get_n_entities () const |
| epiworld_fast_uint | get_n_replicates () const |
| size_t | get_n_states () const |
| size_t | get_n_tools () const Number of tools in the model. |
| size_t | get_n_viruses () const Number of viruses in the model. |
| std::string | get_name () const |
| epiworld_fast_uint | get_ndays () const |
| epiworld_double | get_param (std::string pname) |
| Queue< TSeq > & | get_queue () Retrieve the Queue object. |
| std::shared_ptr< epi_xoshiro256ss > & | get_rand_endgine () |
| epiworld_double | get_rewire_prop () const |
| size_t | get_sim_id () const |
| const std::vector< UpdateFun< TSeq > > & | get_state_fun () const |
| const std::vector< std::string > & | get_states () const |
| Tool< TSeq > & | get_tool (size_t id) |
| Tool< TSeq > & | get_tool (std::string_view name) |
| const std::vector< ToolPtr< TSeq > > & | get_tools () const |
| UserData< TSeq > & | get_user_data () |
| bool | get_verbose () const |
| Virus< TSeq > & | get_virus (size_t id) |
| Virus< TSeq > & | get_virus (std::string_view name) |
| const std::vector< VirusPtr< TSeq > > & | get_viruses () const |
| bool | has_tool (std::string_view name) const |
| bool | has_virus (std::string_view name) const |
| virtual Model< TSeq > & | initial_states (std::vector< double >, std::vector< int >) |
| bool | is_directed () const |
| bool | is_queuing_on () const Query if the queuing system is on. |
| void | load_agents_entities_ties (std::string fn, int skip) Associate agents-entities from a file. |
| void | load_agents_entities_ties (const std::vector< int > & agents_ids, const std::vector< int > & entities_ids) Associate agents-entities from data. |
| void | load_agents_entities_ties (const int * agents_id, const int * entities_id, size_t n) |
| void | mutate_virus () |
| virtual void | next () |
| bool | operator!= (const Model< TSeq > & other) const |
| epiworld_double | operator() (std::string pname) |
| Model< TSeq > & | operator= (const Model< TSeq > & m) |
| bool | operator== (const Model< TSeq > & other) const |
| epiworld_double | par (std::string pname) const |
| std::map< std::string, epiworld_double > & | params () |
| const Model< TSeq > & | print (bool lite=false) const |
| void | print_state_codes () const |
| Model< TSeq > & | queuing_off () Deactivates the queuing system. |
| void | queuing_on () Activates the queuing system (default.) |
| int | rbinom () |
| int | rbinom (int n, epiworld_double p) |
| Model< TSeq > & | read_params (std::string fn, bool overwrite=false) |
| void | record_hospitalization (Agent< TSeq > & agent) Record a hospitalization event for an agent. |
| virtual void | reset () Reset the model. |
| void | rewire () |
| epiworld_double | rexp () |
| epiworld_double | rexp (epiworld_double lambda) |
| epiworld_double | rgamma () |
| epiworld_double | rgamma (epiworld_double alpha, epiworld_double beta) |
| int | rgeom () |
| int | rgeom (epiworld_double p) |
| epiworld_double | rlognormal () |
| epiworld_double | rlognormal (epiworld_double mean, epiworld_double shape) |
| void | rm_entity (size_t entity_id) |
| void | rm_globalevent (std::string name) Remove a global action by name. |
| void | rm_globalevent (size_t i) Remove a global action by index. |
| void | rm_tool (size_t tool_pos) |
| void | rm_virus (size_t virus_pos) |
| int | rnbinom () |
| int | rnbinom (int n, epiworld_double p) |
| epiworld_double | rnorm () |
| epiworld_double | rnorm (epiworld_double mean, epiworld_double sd) |
| int | rpoiss () |
| int | rpoiss (epiworld_double lambda) |
| virtual Model< TSeq > & | run (epiworld_fast_uint ndays, int seed=-1) Runs the simulation (after initialization) |
| void | run_globalevents () |
| Model< TSeq > & | run_multiple (epiworld_fast_uint ndays, epiworld_fast_uint nexperiments, int seed_=-1, std::function< void(size_t, Model< TSeq > *)> fun=make_save_run< TSeq >(), bool reset=true, bool verbose=true, int nthreads=1) |
| epiworld_double | runif () |
| epiworld_double | runif (epiworld_double a, epiworld_double b) |
| int | runif_int (int a, int b) |
| size_t | sample_from_probs (size_t n) Sample from a set of probabilities stored in array_double_tmp. |
| void | seed (size_t s) |
| void | set_agents_data (double * data_, size_t ncols_) Set the agents data object. |
| void | set_backup () |
| void | set_name (std::string name) Set the name object. |
| void | set_ndays (epiworld_fast_uint ndays) |
| void | set_param (std::string pname, epiworld_double val) |
| void | set_rand_binom (int n, epiworld_double p) |
| void | set_rand_engine (std::shared_ptr< epi_xoshiro256ss > & eng) |
| void | set_rand_exp (epiworld_double lambda) |
| void | set_rand_gamma (epiworld_double alpha, epiworld_double beta) |
| void | set_rand_geom (epiworld_double p) |
| void | set_rand_lognormal (epiworld_double mean, epiworld_double shape) |
| void | set_rand_nbinom (int n, epiworld_double p) |
| void | set_rand_norm (epiworld_double mean, epiworld_double sd) |
| void | set_rand_poiss (epiworld_double lambda) |
| void | set_rand_unif (epiworld_double a, epiworld_double b) |
| void | set_rewire_fun (std::function< void(std::vector< Agent< TSeq > > *, Model< TSeq > *, epiworld_double)> fun) |
| void | set_rewire_prop (epiworld_double prop) |
| void | set_user_data (std::vector< std::string > names) [@ |
| size_t | size () const |
| epiworld_fast_int | state_of (std::string_view name) |
| int | today () const The current time of the model. |
| void | update_state () |
| Model< TSeq > & | verbose_off () |
| Model< TSeq > & | verbose_on () |
| void | write_data (std::string fn_virus_info, std::string fn_virus_hist, std::string fn_tool_info, std::string fn_tool_hist, std::string fn_total_hist, std::string fn_transmission, std::string fn_transition, std::string fn_reproductive_number, std::string fn_generation_time, std::string fn_active_cases, std::string fn_outbreak_size, std::string fn_hospitalizations) const Wrapper of DataBase::write_data __ |
| void | write_edgelist (std::string fn) const |
| void | write_edgelist (std::vector< int > & source, std::vector< int > & target) const |
| virtual | ~Model () |
Protected Attributes inherited from Model¶
See Model
| Type | Name |
|---|---|
| double * | agents_data = nullptr |
| size_t | agents_data_ncols = 0u |
| int | current_date = 0 |
| DataBase< TSeq > | db = [**DataBase**](classDataBase.md)<TSeq>(\*this) |
| bool | directed = false |
| std::shared_ptr< epi_xoshiro256ss > | engine = std::make\_shared< [**epi\_xoshiro256ss**](classepi__xoshiro256ss.md) >() |
| std::vector< Entity< TSeq > > | entities = {} |
| std::vector< Event< TSeq > > | events = {}Variables used to keep track of the events to be made regarding viruses. |
| std::vector< GlobalEventPtr< TSeq > > | globalevents |
| std::function< void(Model< TSeq > *)> | initial_states_fun = /* multi line expression */ |
| int | last_seed = 0 |
| epiworld_fast_uint | n_replicates = 0u |
| epiworld_fast_uint | nactions = 0u |
| std::string | name = ""Name of the model. |
| epiworld_fast_uint | ndays = 0 |
| epiworld_fast_uint | nstates = 0u |
| std::map< std::string, epiworld_double > | parameters |
| Progress | pb |
| std::vector< Agent< TSeq > > | population = {} |
| std::vector< Agent< TSeq > > | population_backup = {} |
| std::vector< size_t > | population_left |
| size_t | population_left_n = 0u |
| Queue< TSeq > | queue |
| std::binomial_distribution | rbinomd = /* multi line expression */ |
| std::function< void(std::vector< Agent< TSeq > > *, Model< TSeq > *, epiworld_double)> | rewire_fun |
| epiworld_double | rewire_prop = 0.0 |
| std::exponential_distribution | rexpd = /* multi line expression */ |
| std::gamma_distribution | rgammad = /* multi line expression */ |
| std::geometric_distribution | rgeomd = /* multi line expression */ |
| std::lognormal_distribution | rlognormald = /* multi line expression */ |
| std::negative_binomial_distribution | rnbinomd = /* multi line expression */ |
| std::normal_distribution | rnormd = /* multi line expression */ |
| std::poisson_distribution | rpoissd = /* multi line expression */ |
| epiworld_double | runifd_a = 0.0 |
| epiworld_double | runifd_b = 1.0 |
| std::vector< Agent< TSeq > * > | sampled_population |
| size_t | sampled_population_n = 0u |
| size_t | sim_id = 0u |
| std::vector< UpdateFun< TSeq > > | state_fun = {}Functions to update states. |
| std::vector< std::string > | states_labels = {}Labels of the states. |
| std::chrono::duration< epiworld_double, std::micro > | time_elapsed = /* multi line expression */ |
| std::chrono::time_point< std::chrono::steady_clock > | time_end |
| std::chrono::time_point< std::chrono::steady_clock > | time_start |
| std::vector< ToolPtr< TSeq > > | tools = {} |
| bool | use_queuing = true |
| bool | using_backup = true |
| bool | verbose = true |
| std::vector< VirusPtr< TSeq > > | viruses = {} |
Protected Functions inherited from Model¶
See Model
| Type | Name |
|---|---|
| void | _add_event (Agent< TSeq > * agent_, VirusPtr< TSeq > virus_, ToolPtr< TSeq > tool_, Entity< TSeq > * entity_, epiworld_fast_int new_state_, epiworld_fast_int queue_, EventAction action_) Construct a new Event object. |
| void | _event_add_entity (Event< TSeq > & a) |
| void | _event_add_tool (Event< TSeq > & a) |
| void | _event_add_virus (Event< TSeq > & a) |
| void | _event_change_state (Event< TSeq > & a) |
| void | _event_rm_entity (Event< TSeq > & a) |
| void | _event_rm_tool (Event< TSeq > & a) |
| void | _event_rm_virus (Event< TSeq > & a) |
| void | chrono_end () |
| void | chrono_start () |
| virtual std::unique_ptr< Model< TSeq > > | clone_ptr () Advanced usage: Makes a copy of data and returns it as undeleted pointer. |
| virtual epiworld_double | death_reduction_mixer (Agent< TSeq > * agent, VirusPtr< TSeq > & virus) |
| void | dist_entities () |
| void | dist_tools () |
| void | dist_virus () |
| virtual epiworld_double | recovery_enhancer_mixer (Agent< TSeq > * agent, VirusPtr< TSeq > & virus) |
| void | set_sim_id (size_t id) |
| virtual epiworld_double | susceptibility_reduction_mixer (Agent< TSeq > * agent, VirusPtr< TSeq > & virus) |
| virtual epiworld_double | transmission_reduction_mixer (Agent< TSeq > * agent, VirusPtr< TSeq > & virus) |
Detailed Description¶
Parameters:
TSeqThe type of the sequence to be used.
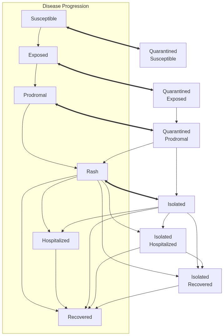
This model can be described as a SEIHR model with isolation and quarantine. The infectious state is divided into prodromal and rash phases. Furthermore, the quarantine state includes exposed, susceptible, prodromal, and recovered states.
The quarantine process is triggered any time that an agent with rash is detected. The agent is then isolated and all agents who are unvaccinated are quarantined. Isolated agents then may be moved out of the isolation in isolation_period days.

Public Attributes Documentation¶
variable day_flagged¶
Either detected or started quarantine.
variable day_rash_onset¶
Day of rash onset.
variable has_pep¶
variable infectious¶
Agents infectious for contact.
variable system_quarantine_triggered¶
Public Static Attributes Documentation¶
variable DETECTED_HOSPITALIZED¶
variable EXPOSED¶
variable HOSPITALIZED¶
variable ISOLATED¶
variable ISOLATED_RECOVERED¶
variable PRODROMAL¶
variable QUARANTINED_EXPOSED¶
variable QUARANTINED_PRODROMAL¶
variable QUARANTINED_RECOVERED¶
variable QUARANTINED_SUSCEPTIBLE¶
variable RASH¶
variable RECOVERED¶
variable SUSCEPTIBLE¶
Public Functions Documentation¶
function ModelMeaslesSchool [1/2]¶
function ModelMeaslesSchool [2/2]¶
inline ModelMeaslesSchool::ModelMeaslesSchool (
epiworld_fast_uint n,
epiworld_fast_uint n_exposed,
epiworld_double contact_rate,
epiworld_double transmission_rate,
epiworld_double vax_efficacy,
epiworld_double vax_reduction_recovery_rate,
epiworld_double incubation_period,
epiworld_double prodromal_period,
epiworld_double rash_period,
epiworld_double days_undetected,
epiworld_double hospitalization_rate,
epiworld_double hospitalization_period,
epiworld_double prop_vaccinated,
epiworld_fast_int quarantine_period,
epiworld_double quarantine_willingness,
epiworld_fast_int isolation_period
)
function clone_ptr¶
Advanced usage: Makes a copy of data and returns it as undeleted pointer.
Parameters:
copy
Implements Model::clone_ptr
function next¶
Implements Model::next
function reset¶
Reset the model.
Resetting the model will:
* clear the database
* restore the population (if set_backup() was called before)
* re-distribute tools
* re-distribute viruses
* set the date to 0
Implements Model::reset
The documentation for this class was generated from the following file epiworld-src/include/epiworld/models/measlesschool.hpp