Class ModelSEIRMixingQuarantine¶
template <typename TSeq>
ClassList > ModelSEIRMixingQuarantine
SEIR model with mixing, quarantine, and contact tracing. More...
#include <seirmixingquarantine.hpp>
Inherits the following classes: Model
Public Attributes inherited from Model¶
See Model
| Type | Name |
|---|---|
| std::array< epiworld_double, 1024u *2u > | array_double_tmp |
| std::array< Virus< TSeq > *, 1024u *2u > | array_virus_tmp |
Public Static Attributes¶
| Type | Name |
|---|---|
| const int | DETECTED_HOSPITALIZED = 4 |
| const int | EXPOSED = 1 |
| const int | HOSPITALIZED = 8 |
| const int | INFECTED = 2 |
| const int | ISOLATED = 3 |
| const int | ISOLATED_RECOVERED = 7 |
| const int | QUARANTINED_EXPOSED = 6 |
| const int | QUARANTINED_SUSCEPTIBLE = 5 |
| const size_t | QUARANTINE_PROCESS_ACTIVE = 1u |
| const size_t | QUARANTINE_PROCESS_DONE = 2u |
| const size_t | QUARANTINE_PROCESS_INACTIVE = 0u |
| const int | RECOVERED = 9 |
| const int | SUSCEPTIBLE = 0 |
Public Functions¶
| Type | Name |
|---|---|
| ModelSEIRMixingQuarantine () |
|
| ModelSEIRMixingQuarantine (ModelSEIRMixingQuarantine< TSeq > & model, const std::string & vname, epiworld_fast_uint n, epiworld_double prevalence, epiworld_double contact_rate, epiworld_double transmission_rate, epiworld_double avg_incubation_days, epiworld_double recovery_rate, std::vector< double > contact_matrix, epiworld_double hospitalization_rate, epiworld_double hospitalization_period, epiworld_double days_undetected, epiworld_fast_int quarantine_period, epiworld_double quarantine_willingness, epiworld_double isolation_willingness, epiworld_fast_int isolation_period, epiworld_double contact_tracing_success_rate=1.0, epiworld_fast_uint contact_tracing_days_prior=4u) Constructs a ModelSEIRMixingQuarantine object. |
|
| ModelSEIRMixingQuarantine (const std::string & vname, epiworld_fast_uint n, epiworld_double prevalence, epiworld_double contact_rate, epiworld_double transmission_rate, epiworld_double avg_incubation_days, epiworld_double recovery_rate, std::vector< double > contact_matrix, epiworld_double hospitalization_rate, epiworld_double hospitalization_period, epiworld_double days_undetected, epiworld_fast_int quarantine_period, epiworld_double quarantine_willingness, epiworld_double isolation_willingness, epiworld_fast_int isolation_period, epiworld_double contact_tracing_success_rate=1.0, epiworld_fast_uint contact_tracing_days_prior=4u) Constructs a ModelSEIRMixingQuarantine object. |
|
| virtual std::unique_ptr< Model< TSeq > > | clone_ptr () override Create a clone of this model. |
| std::vector< size_t > | get_agent_quarantine_triggered () const Get the quarantine trigger status for all agents. |
| std::vector< double > | get_contact_matrix () const Get the current contact matrix. |
| std::vector< bool > | get_isolation_willingness () const Get the isolation willingness for all agents. |
| std::vector< bool > | get_quarantine_willingness () const Get the quarantine willingness for all agents. |
| virtual ModelSEIRMixingQuarantine< TSeq > & | initial_states (std::vector< double > proportions_, std::vector< int > queue_={}) override Set the initial states of the model. |
| virtual void | reset () override Reset the model to initial state. |
| void | set_contact_matrix (std::vector< double > cmat) Set the contact matrix for population mixing. |
Public Functions inherited from Model¶
See Model
| Type | Name |
|---|---|
| Model () |
|
| Model (const Model< TSeq > & m) |
|
| Model (Model< TSeq > && m) |
|
| void | add_entity (Entity< TSeq > e) |
| void | add_globalevent (std::function< void(Model< TSeq > *)> fun, std::string name="A global action", int date=-99) Set a global action. |
| void | add_globalevent (GlobalEvent< TSeq > & action) |
| epiworld_double | add_param (epiworld_double initial_val, std::string pname, bool overwrite=false) |
| epiworld_fast_int | add_state (std::string lab, UpdateFun< TSeq > fun=nullptr) |
| void | add_tool (Tool< TSeq > & t) |
| void | add_user_data (epiworld_fast_uint j, epiworld_double x) |
| void | add_user_data (std::vector< epiworld_double > x) |
| void | add_virus (Virus< TSeq > & v) |
| void | agents_empty_graph (epiworld_fast_uint n=1000) |
| void | agents_from_adjlist (std::string fn, int size, int skip=0, bool directed=false) |
| void | agents_from_adjlist (AdjList al) |
| void | agents_from_edgelist (const std::vector< int > & source, const std::vector< int > & target, int size, bool directed) |
| Model< TSeq > & | agents_smallworld (epiworld_fast_uint n=1000, epiworld_fast_uint k=5, bool d=false, epiworld_double p=.01) |
| void | clear_state_set () |
| void | draw (DiagramType diagram_type=DiagramType::Mermaid, const std::string & fn_output="", bool self=false) Draws a mermaid diagram of the model. |
| void | events_run () Executes the stored action. |
| Agent< TSeq > & | get_agent (size_t i) |
| std::vector< Agent< TSeq > > & | get_agents () Returns a reference to the vector of agents. |
| double * | get_agents_data () |
| size_t | get_agents_data_ncols () const |
| std::vector< epiworld_fast_uint > | get_agents_states () const Returns a vector with the states of the agents. |
| std::vector< Viruses_const< TSeq > > | get_agents_viruses () const Returns a const vector with the viruses of the agents. |
| std::vector< Viruses< TSeq > > | get_agents_viruses () Returns a vector with the viruses of the agents. |
| DataBase< TSeq > & | get_db () |
| const DataBase< TSeq > & | get_db () const |
| void | get_elapsed (std::string unit="auto", epiworld_double * last_elapsed=nullptr, epiworld_double * total_elapsed=nullptr, std::string * unit_abbr=nullptr, bool print=true) const |
| std::vector< Entity< TSeq > > & | get_entities () |
| Entity< TSeq > & | get_entity (size_t entity_id, int * entity_pos=nullptr) |
| const Entity< TSeq > & | get_entity (size_t entity_id, int * entity_pos=nullptr) const |
| GlobalEvent< TSeq > & | get_globalevent (std::string name) Retrieve a global action by name. |
| GlobalEvent< TSeq > & | get_globalevent (size_t i) Retrieve a global action by index. |
| void | get_hospitalizations (std::vector< int > & date, std::vector< int > & virus_id, std::vector< int > & tool_id, std::vector< int > & count, std::vector< double > & weight) const Get the full time series of hospitalization data. |
| size_t | get_n_entities () const |
| epiworld_fast_uint | get_n_replicates () const |
| size_t | get_n_states () const |
| size_t | get_n_tools () const Number of tools in the model. |
| size_t | get_n_viruses () const Number of viruses in the model. |
| std::string | get_name () const |
| epiworld_fast_uint | get_ndays () const |
| epiworld_double | get_param (std::string pname) |
| Queue< TSeq > & | get_queue () Retrieve the Queue object. |
| std::shared_ptr< epi_xoshiro256ss > & | get_rand_endgine () |
| epiworld_double | get_rewire_prop () const |
| size_t | get_sim_id () const |
| const std::vector< UpdateFun< TSeq > > & | get_state_fun () const |
| const std::vector< std::string > & | get_states () const |
| Tool< TSeq > & | get_tool (size_t id) |
| Tool< TSeq > & | get_tool (std::string_view name) |
| const std::vector< ToolPtr< TSeq > > & | get_tools () const |
| UserData< TSeq > & | get_user_data () |
| bool | get_verbose () const |
| Virus< TSeq > & | get_virus (size_t id) |
| Virus< TSeq > & | get_virus (std::string_view name) |
| const std::vector< VirusPtr< TSeq > > & | get_viruses () const |
| bool | has_tool (std::string_view name) const |
| bool | has_virus (std::string_view name) const |
| virtual Model< TSeq > & | initial_states (std::vector< double >, std::vector< int >) |
| bool | is_directed () const |
| bool | is_queuing_on () const Query if the queuing system is on. |
| void | load_agents_entities_ties (std::string fn, int skip) Associate agents-entities from a file. |
| void | load_agents_entities_ties (const std::vector< int > & agents_ids, const std::vector< int > & entities_ids) Associate agents-entities from data. |
| void | load_agents_entities_ties (const int * agents_id, const int * entities_id, size_t n) |
| void | mutate_virus () |
| virtual void | next () |
| bool | operator!= (const Model< TSeq > & other) const |
| epiworld_double | operator() (std::string pname) |
| Model< TSeq > & | operator= (const Model< TSeq > & m) |
| bool | operator== (const Model< TSeq > & other) const |
| epiworld_double | par (std::string pname) const |
| std::map< std::string, epiworld_double > & | params () |
| const Model< TSeq > & | print (bool lite=false) const |
| void | print_state_codes () const |
| Model< TSeq > & | queuing_off () Deactivates the queuing system. |
| void | queuing_on () Activates the queuing system (default.) |
| int | rbinom () |
| int | rbinom (int n, epiworld_double p) |
| Model< TSeq > & | read_params (std::string fn, bool overwrite=false) |
| void | record_hospitalization (Agent< TSeq > & agent) Record a hospitalization event for an agent. |
| virtual void | reset () Reset the model. |
| void | rewire () |
| epiworld_double | rexp () |
| epiworld_double | rexp (epiworld_double lambda) |
| epiworld_double | rgamma () |
| epiworld_double | rgamma (epiworld_double alpha, epiworld_double beta) |
| int | rgeom () |
| int | rgeom (epiworld_double p) |
| epiworld_double | rlognormal () |
| epiworld_double | rlognormal (epiworld_double mean, epiworld_double shape) |
| void | rm_entity (size_t entity_id) |
| void | rm_globalevent (std::string name) Remove a global action by name. |
| void | rm_globalevent (size_t i) Remove a global action by index. |
| void | rm_tool (size_t tool_pos) |
| void | rm_virus (size_t virus_pos) |
| int | rnbinom () |
| int | rnbinom (int n, epiworld_double p) |
| epiworld_double | rnorm () |
| epiworld_double | rnorm (epiworld_double mean, epiworld_double sd) |
| int | rpoiss () |
| int | rpoiss (epiworld_double lambda) |
| virtual Model< TSeq > & | run (epiworld_fast_uint ndays, int seed=-1) Runs the simulation (after initialization) |
| void | run_globalevents () |
| Model< TSeq > & | run_multiple (epiworld_fast_uint ndays, epiworld_fast_uint nexperiments, int seed_=-1, std::function< void(size_t, Model< TSeq > *)> fun=make_save_run< TSeq >(), bool reset=true, bool verbose=true, int nthreads=1) |
| epiworld_double | runif () |
| epiworld_double | runif (epiworld_double a, epiworld_double b) |
| int | runif_int (int a, int b) |
| size_t | sample_from_probs (size_t n) Sample from a set of probabilities stored in array_double_tmp. |
| void | seed (size_t s) |
| void | set_agents_data (double * data_, size_t ncols_) Set the agents data object. |
| void | set_backup () |
| void | set_name (std::string name) Set the name object. |
| void | set_ndays (epiworld_fast_uint ndays) |
| void | set_param (std::string pname, epiworld_double val) |
| void | set_rand_binom (int n, epiworld_double p) |
| void | set_rand_engine (std::shared_ptr< epi_xoshiro256ss > & eng) |
| void | set_rand_exp (epiworld_double lambda) |
| void | set_rand_gamma (epiworld_double alpha, epiworld_double beta) |
| void | set_rand_geom (epiworld_double p) |
| void | set_rand_lognormal (epiworld_double mean, epiworld_double shape) |
| void | set_rand_nbinom (int n, epiworld_double p) |
| void | set_rand_norm (epiworld_double mean, epiworld_double sd) |
| void | set_rand_poiss (epiworld_double lambda) |
| void | set_rand_unif (epiworld_double a, epiworld_double b) |
| void | set_rewire_fun (std::function< void(std::vector< Agent< TSeq > > *, Model< TSeq > *, epiworld_double)> fun) |
| void | set_rewire_prop (epiworld_double prop) |
| void | set_user_data (std::vector< std::string > names) [@ |
| size_t | size () const |
| epiworld_fast_int | state_of (std::string_view name) |
| int | today () const The current time of the model. |
| void | update_state () |
| Model< TSeq > & | verbose_off () |
| Model< TSeq > & | verbose_on () |
| void | write_data (std::string fn_virus_info, std::string fn_virus_hist, std::string fn_tool_info, std::string fn_tool_hist, std::string fn_total_hist, std::string fn_transmission, std::string fn_transition, std::string fn_reproductive_number, std::string fn_generation_time, std::string fn_active_cases, std::string fn_outbreak_size, std::string fn_hospitalizations) const Wrapper of DataBase::write_data __ |
| void | write_edgelist (std::string fn) const |
| void | write_edgelist (std::vector< int > & source, std::vector< int > & target) const |
| virtual | ~Model () |
Protected Attributes inherited from Model¶
See Model
| Type | Name |
|---|---|
| double * | agents_data = nullptr |
| size_t | agents_data_ncols = 0u |
| int | current_date = 0 |
| DataBase< TSeq > | db = [**DataBase**](classDataBase.md)<TSeq>(\*this) |
| bool | directed = false |
| std::shared_ptr< epi_xoshiro256ss > | engine = std::make\_shared< [**epi\_xoshiro256ss**](classepi__xoshiro256ss.md) >() |
| std::vector< Entity< TSeq > > | entities = {} |
| std::vector< Event< TSeq > > | events = {}Variables used to keep track of the events to be made regarding viruses. |
| std::vector< GlobalEventPtr< TSeq > > | globalevents |
| std::function< void(Model< TSeq > *)> | initial_states_fun = /* multi line expression */ |
| int | last_seed = 0 |
| epiworld_fast_uint | n_replicates = 0u |
| epiworld_fast_uint | nactions = 0u |
| std::string | name = ""Name of the model. |
| epiworld_fast_uint | ndays = 0 |
| epiworld_fast_uint | nstates = 0u |
| std::map< std::string, epiworld_double > | parameters |
| Progress | pb |
| std::vector< Agent< TSeq > > | population = {} |
| std::vector< Agent< TSeq > > | population_backup = {} |
| std::vector< size_t > | population_left |
| size_t | population_left_n = 0u |
| Queue< TSeq > | queue |
| std::binomial_distribution | rbinomd = /* multi line expression */ |
| std::function< void(std::vector< Agent< TSeq > > *, Model< TSeq > *, epiworld_double)> | rewire_fun |
| epiworld_double | rewire_prop = 0.0 |
| std::exponential_distribution | rexpd = /* multi line expression */ |
| std::gamma_distribution | rgammad = /* multi line expression */ |
| std::geometric_distribution | rgeomd = /* multi line expression */ |
| std::lognormal_distribution | rlognormald = /* multi line expression */ |
| std::negative_binomial_distribution | rnbinomd = /* multi line expression */ |
| std::normal_distribution | rnormd = /* multi line expression */ |
| std::poisson_distribution | rpoissd = /* multi line expression */ |
| epiworld_double | runifd_a = 0.0 |
| epiworld_double | runifd_b = 1.0 |
| std::vector< Agent< TSeq > * > | sampled_population |
| size_t | sampled_population_n = 0u |
| size_t | sim_id = 0u |
| std::vector< UpdateFun< TSeq > > | state_fun = {}Functions to update states. |
| std::vector< std::string > | states_labels = {}Labels of the states. |
| std::chrono::duration< epiworld_double, std::micro > | time_elapsed = /* multi line expression */ |
| std::chrono::time_point< std::chrono::steady_clock > | time_end |
| std::chrono::time_point< std::chrono::steady_clock > | time_start |
| std::vector< ToolPtr< TSeq > > | tools = {} |
| bool | use_queuing = true |
| bool | using_backup = true |
| bool | verbose = true |
| std::vector< VirusPtr< TSeq > > | viruses = {} |
Protected Functions inherited from Model¶
See Model
| Type | Name |
|---|---|
| void | _add_event (Agent< TSeq > * agent_, VirusPtr< TSeq > virus_, ToolPtr< TSeq > tool_, Entity< TSeq > * entity_, epiworld_fast_int new_state_, epiworld_fast_int queue_, EventAction action_) Construct a new Event object. |
| void | _event_add_entity (Event< TSeq > & a) |
| void | _event_add_tool (Event< TSeq > & a) |
| void | _event_add_virus (Event< TSeq > & a) |
| void | _event_change_state (Event< TSeq > & a) |
| void | _event_rm_entity (Event< TSeq > & a) |
| void | _event_rm_tool (Event< TSeq > & a) |
| void | _event_rm_virus (Event< TSeq > & a) |
| void | chrono_end () |
| void | chrono_start () |
| virtual std::unique_ptr< Model< TSeq > > | clone_ptr () Advanced usage: Makes a copy of data and returns it as undeleted pointer. |
| virtual epiworld_double | death_reduction_mixer (Agent< TSeq > * agent, VirusPtr< TSeq > & virus) |
| void | dist_entities () |
| void | dist_tools () |
| void | dist_virus () |
| virtual epiworld_double | recovery_enhancer_mixer (Agent< TSeq > * agent, VirusPtr< TSeq > & virus) |
| void | set_sim_id (size_t id) |
| virtual epiworld_double | susceptibility_reduction_mixer (Agent< TSeq > * agent, VirusPtr< TSeq > & virus) |
| virtual epiworld_double | transmission_reduction_mixer (Agent< TSeq > * agent, VirusPtr< TSeq > & virus) |
Detailed Description¶
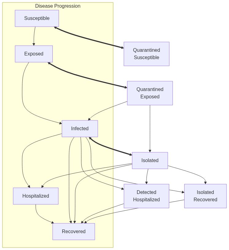
This class implements a Susceptible-Exposed-Infected-Removed (SEIR) epidemiological model with additional features including: * Population mixing based on contact matrices * Quarantine measures for exposed contacts * Isolation policies for detected infected individuals * Contact tracing with configurable success rates * Hospitalization of severe cases * Individual willingness to comply with public health measures
The model supports 10 distinct states: * Susceptible: Individuals who can become infected * Exposed: Infected but not yet infectious (incubation period) * Infected: Infectious individuals in the community * Isolated: Detected infected individuals in self-isolation * Detected Hospitalized: Hospitalized individuals who were contact-traced * Quarantined Susceptible: Susceptible individuals in quarantine due to contact tracing * Quarantined Exposed: Exposed individuals in quarantine due to contact tracing * Isolated Recovered: Recovered individuals still in isolation * Hospitalized: Individuals requiring hospital care * Recovered: Individuals who have recovered and gained immunity

Template parameters:
TSeqType for genetic sequences (default: EPI_DEFAULT_TSEQ)
Public Static Attributes Documentation¶
variable DETECTED_HOSPITALIZED¶
variable EXPOSED¶
variable HOSPITALIZED¶
variable INFECTED¶
variable ISOLATED¶
variable ISOLATED_RECOVERED¶
variable QUARANTINED_EXPOSED¶
variable QUARANTINED_SUSCEPTIBLE¶
variable QUARANTINE_PROCESS_ACTIVE¶
variable QUARANTINE_PROCESS_DONE¶
variable QUARANTINE_PROCESS_INACTIVE¶
variable RECOVERED¶
variable SUSCEPTIBLE¶
Public Functions Documentation¶
function ModelSEIRMixingQuarantine [1/3]¶
function ModelSEIRMixingQuarantine [2/3]¶
Constructs a ModelSEIRMixingQuarantine object.
inline ModelSEIRMixingQuarantine::ModelSEIRMixingQuarantine (
ModelSEIRMixingQuarantine < TSeq > & model,
const std::string & vname,
epiworld_fast_uint n,
epiworld_double prevalence,
epiworld_double contact_rate,
epiworld_double transmission_rate,
epiworld_double avg_incubation_days,
epiworld_double recovery_rate,
std::vector< double > contact_matrix,
epiworld_double hospitalization_rate,
epiworld_double hospitalization_period,
epiworld_double days_undetected,
epiworld_fast_int quarantine_period,
epiworld_double quarantine_willingness,
epiworld_double isolation_willingness,
epiworld_fast_int isolation_period,
epiworld_double contact_tracing_success_rate=1.0,
epiworld_fast_uint contact_tracing_days_prior=4u
)
Template for a Susceptible-Exposed-Infected-Removed (SEIR) model with mixing, quarantine, and contact tracing.
Parameters:
modelA reference to an existing ModelSEIRMixingQuarantine object.vnameThe name of the ModelSEIRMixingQuarantine object.nThe number of entities in the model.prevalenceThe initial prevalence of the disease in the model.contact_rateThe contact rate between entities in the model.transmission_rateThe transmission rate of the disease in the model.avg_incubation_daysThe average incubation period of the disease in the model.recovery_rateThe recovery rate of the disease in the model.contact_matrixThe contact matrix between entities in the model. Specified in column-major order.hospitalization_rateThe rate at which infected individuals are hospitalized.hospitalization_periodThe average duration of hospitalization in days.days_undetectedThe average number of days an infected individual remains undetected.quarantine_periodThe duration of quarantine in days for exposed contacts.quarantine_willingnessThe proportion of individuals willing to comply with quarantine measures.isolation_willingnessThe proportion of individuals willing to self-isolate when detected.isolation_periodThe duration of isolation in days for detected infected individuals.contact_tracing_success_rateThe probability of successfully identifying and tracing contacts (default: 1.0).contact_tracing_days_priorThe number of days prior to detection for which contacts are traced (default: 4).modelA ModelSEIRMixingQuarantine<TSeq> object where to set up the SEIR model.vnameName of the virusnNumber of agents in the populationprevalenceInitial prevalence (proportion of infected individuals)contact_rateAverage number of contacts (interactions) per steptransmission_rateProbability of transmission per contactavg_incubation_daysAverage incubation period in daysrecovery_rateProbability of recovery per daycontact_matrixContact matrix specifying mixing patterns between population groupshospitalization_rateRate at which infected individuals are hospitalizedhospitalization_periodAverage duration of hospitalization in daysdays_undetectedAverage number of days an infected individual remains undetectedquarantine_periodDuration of quarantine in days for exposed contactsquarantine_willingnessProportion of individuals willing to comply with quarantineisolation_willingnessProportion of individuals willing to self-isolate when detectedisolation_periodDuration of isolation in days for detected infected individualscontact_tracing_success_rateProbability of successfully identifying contacts during tracingcontact_tracing_days_priorNumber of days prior to detection for contact tracing
function ModelSEIRMixingQuarantine [3/3]¶
Constructs a ModelSEIRMixingQuarantine object.
inline ModelSEIRMixingQuarantine::ModelSEIRMixingQuarantine (
const std::string & vname,
epiworld_fast_uint n,
epiworld_double prevalence,
epiworld_double contact_rate,
epiworld_double transmission_rate,
epiworld_double avg_incubation_days,
epiworld_double recovery_rate,
std::vector< double > contact_matrix,
epiworld_double hospitalization_rate,
epiworld_double hospitalization_period,
epiworld_double days_undetected,
epiworld_fast_int quarantine_period,
epiworld_double quarantine_willingness,
epiworld_double isolation_willingness,
epiworld_fast_int isolation_period,
epiworld_double contact_tracing_success_rate=1.0,
epiworld_fast_uint contact_tracing_days_prior=4u
)
Parameters:
vnameThe name of the ModelSEIRMixingQuarantine object.nThe number of entities in the model.prevalenceThe initial prevalence of the disease in the model.contact_rateThe contact rate between entities in the model.transmission_rateThe transmission rate of the disease in the model.avg_incubation_daysThe average incubation period of the disease in the model.recovery_rateThe recovery rate of the disease in the model.contact_matrixThe contact matrix between entities in the model.hospitalization_rateThe rate at which infected individuals are hospitalized.hospitalization_periodThe average duration of hospitalization in days.days_undetectedThe average number of days an infected individual remains undetected.quarantine_periodThe duration of quarantine in days for exposed contacts.quarantine_willingnessThe proportion of individuals willing to comply with quarantine measures.isolation_willingnessThe proportion of individuals willing to self-isolate when detected.isolation_periodThe duration of isolation in days for detected infected individuals.contact_tracing_success_rateThe probability of successfully identifying and tracing contacts (default: 1.0).contact_tracing_days_priorThe number of days prior to detection for which contacts are traced (default: 4).
function clone_ptr¶
Create a clone of this model.
Returns:
Pointer to a new model instance with the same configuration
Implements Model::clone_ptr
function get_agent_quarantine_triggered¶
Get the quarantine trigger status for all agents.
Returns:
Vector indicating quarantine process status for each agent
function get_contact_matrix¶
Get the current contact matrix.
Returns:
Vector representing the contact matrix
function get_isolation_willingness¶
Get the isolation willingness for all agents.
Returns:
Vector of boolean values indicating each agent's willingness to self-isolate
function get_quarantine_willingness¶
Get the quarantine willingness for all agents.
Returns:
Vector of boolean values indicating each agent's willingness to quarantine
function initial_states¶
Set the initial states of the model.
inline virtual ModelSEIRMixingQuarantine < TSeq > & ModelSEIRMixingQuarantine::initial_states (
std::vector< double > proportions_,
std::vector< int > queue_={}
) override
Parameters:
proportions_Double vector with two elements:- [0]: The proportion of initially infected individuals who start in the exposed state.
-
[1]: The proportion of initially non-infected individuals who have recovered (immune).
-
queue_Optional vector for queuing specifications (default: empty).
Implements Model::initial_states
function reset¶
Reset the model to initial state.
Implements Model::reset
function set_contact_matrix¶
Set the contact matrix for population mixing.
Parameters:
cmatContact matrix specifying interaction rates between groups
The documentation for this class was generated from the following file epiworld-src/include/epiworld/models/seirmixingquarantine.hpp